Potrzebuje zaprojektować płytke elektroniczną
Moderator: Moderatorzy
-
GonzoG
Potrzebuje zaprojektować płytke elektroniczną
Witam.
Szukam kogoś, kto zna się na elektonice i ma narzędzia, albo zdolności, które pozwolą na zaprojektowanie płytki drukowanej do troche nie mało zagmatwanego ustrojstwa. Ja niestety nie poradziłem sobie z tym. No i czy zna lub wie skąd dostać program do zrobienia schematu, bo nie chce mi się go ręcznie robić.
Szukam kogoś, kto zna się na elektonice i ma narzędzia, albo zdolności, które pozwolą na zaprojektowanie płytki drukowanej do troche nie mało zagmatwanego ustrojstwa. Ja niestety nie poradziłem sobie z tym. No i czy zna lub wie skąd dostać program do zrobienia schematu, bo nie chce mi się go ręcznie robić.
-
emceha
- WieSiu
- Posty: 23731
- Rejestracja: 28 mar 2004, 17:41
- Lokalizacja: Wrocław
- Pojemność: 1600
- Rocznik: 1985
- Generacja: MK3
- Nadwozie: Sedan
- Kontakt:
program do robienia schematow, projektowania plytek i ewentualnie do symulacji czy calosc dziala (jesli oczywiscie wszystkie elementy co sa potrzebne do zrobienai tego ukladu sa w bazie tego programu) nazywa sie Eagle. Jest darmowy. Potem drukujesz schemat plytki na drukarce ale na folii przezroczystej, kladziesz ta folie na odpowiednia plytke jeszcze bez sciezek, naswietlasz calosc jakis tam czas swiatlem UV (chyba kolo 5-8 minut). Potem wytrawiasz plytke (robia sie sciezki
), oczyszczasz pozostalosci, robisz w plytce otwory na elementy, zabezpieczasz calosc przed utlenianiem i lutujesz. Calosc tym sposobem bedzie bardzo profesjonalnie zrobiona 
- Załączniki
Ford Thuderbird 4.6 1996
Escort 2.0 150KM LPG Cabrio 1991
Suzuki Vitara 1998 2.0 V6
Kymco Super 9 LC 2011
x Orion 1.6 79KM 1985 Automat, Lancia Phedra 3.0 204KM 2004, Windstar 3.0 148KM LPG 1997, Escort 1.8TD 90KM Van 1997, Scorpio 2.9 24v 207KM Sedan 1995, Fiesta 1.3 60KM 5D 1996, Escort 1.6 105KM 3D 1996, Escort 1.8 TD 70KM Van 1999, Puma 1.7 125KM 1998, Escort 1.8 TD 90KM Kombi Ghia 1996, Escort 1.3 60KM LPG 5D 1994/1995, Skoda 105 1984 a potem 1982
Escort 2.0 150KM LPG Cabrio 1991
Suzuki Vitara 1998 2.0 V6
Kymco Super 9 LC 2011
x Orion 1.6 79KM 1985 Automat, Lancia Phedra 3.0 204KM 2004, Windstar 3.0 148KM LPG 1997, Escort 1.8TD 90KM Van 1997, Scorpio 2.9 24v 207KM Sedan 1995, Fiesta 1.3 60KM 5D 1996, Escort 1.6 105KM 3D 1996, Escort 1.8 TD 70KM Van 1999, Puma 1.7 125KM 1998, Escort 1.8 TD 90KM Kombi Ghia 1996, Escort 1.3 60KM LPG 5D 1994/1995, Skoda 105 1984 a potem 1982
-
GonzoG
Kłopot w tym, że układ jest dość skomplikowany. Próbowałem już go robić ręcznie, ale dla mnie jest to nie wykonalne.
Thx. Jak Będę miał jakieś kłopoty ze skończeniem to się jeszcze tu odezwe.
A i pytanko jeszcze do WieSia: Czy jest ewentualna możliwość utworzenia własnego elementu w przypadku, gdy takowego nie ma w bibliotekach ??
Thx. Jak Będę miał jakieś kłopoty ze skończeniem to się jeszcze tu odezwe.
A i pytanko jeszcze do WieSia: Czy jest ewentualna możliwość utworzenia własnego elementu w przypadku, gdy takowego nie ma w bibliotekach ??
- WieSiu
- Posty: 23731
- Rejestracja: 28 mar 2004, 17:41
- Lokalizacja: Wrocław
- Pojemność: 1600
- Rocznik: 1985
- Generacja: MK3
- Nadwozie: Sedan
- Kontakt:
oczywiscie jest taka mozliwosc w tym programie (da sie stworzyc wlasna biblioteke elementu,ktora mozna potem wykorzystac). Moze nie jest on super prosty w obsludze ale na pewno zrobisz nim to co chcesz 
Ford Thuderbird 4.6 1996
Escort 2.0 150KM LPG Cabrio 1991
Suzuki Vitara 1998 2.0 V6
Kymco Super 9 LC 2011
x Orion 1.6 79KM 1985 Automat, Lancia Phedra 3.0 204KM 2004, Windstar 3.0 148KM LPG 1997, Escort 1.8TD 90KM Van 1997, Scorpio 2.9 24v 207KM Sedan 1995, Fiesta 1.3 60KM 5D 1996, Escort 1.6 105KM 3D 1996, Escort 1.8 TD 70KM Van 1999, Puma 1.7 125KM 1998, Escort 1.8 TD 90KM Kombi Ghia 1996, Escort 1.3 60KM LPG 5D 1994/1995, Skoda 105 1984 a potem 1982
Escort 2.0 150KM LPG Cabrio 1991
Suzuki Vitara 1998 2.0 V6
Kymco Super 9 LC 2011
x Orion 1.6 79KM 1985 Automat, Lancia Phedra 3.0 204KM 2004, Windstar 3.0 148KM LPG 1997, Escort 1.8TD 90KM Van 1997, Scorpio 2.9 24v 207KM Sedan 1995, Fiesta 1.3 60KM 5D 1996, Escort 1.6 105KM 3D 1996, Escort 1.8 TD 70KM Van 1999, Puma 1.7 125KM 1998, Escort 1.8 TD 90KM Kombi Ghia 1996, Escort 1.3 60KM LPG 5D 1994/1995, Skoda 105 1984 a potem 1982
-
GonzoG
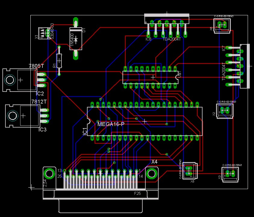
Nie jest to wzmacniacz, a układ cyfrowego sterowania napięciem. Sabilizacja 5V jest potrzebna do zasilania mikrokontrolera, przetwornika DAC oraz wyświetlaczy DotMatrix (są na drugiej płytce). Natomiast 12V do zasialnia wzmacniaczy operacyjnych (tu wykorzystane 2x TDA2004 - 4 wyjścia regulowane). Całość będzie można sterować ręcznie, bądź korzystać z wpisanych w mikrokontroler programów.
Ot taki mały bajerek do samochodu
Ot taki mały bajerek do samochodu
-
GonzoG
- WieSiu
- Posty: 23731
- Rejestracja: 28 mar 2004, 17:41
- Lokalizacja: Wrocław
- Pojemność: 1600
- Rocznik: 1985
- Generacja: MK3
- Nadwozie: Sedan
- Kontakt:
no przyznam jest calkiem spoko
dwuwarstwowka,ale zapewne na jednej by sie nie dalo
Pozostanie najtrudniej wykonac kwestie idealnego spasowania tych dwoch warstw. Ja swoja plytke na PWR robilem,ale to w ramach zajec
a tak normalnie to nie mam pojecia gdzie to mozna zrobic
Ford Thuderbird 4.6 1996
Escort 2.0 150KM LPG Cabrio 1991
Suzuki Vitara 1998 2.0 V6
Kymco Super 9 LC 2011
x Orion 1.6 79KM 1985 Automat, Lancia Phedra 3.0 204KM 2004, Windstar 3.0 148KM LPG 1997, Escort 1.8TD 90KM Van 1997, Scorpio 2.9 24v 207KM Sedan 1995, Fiesta 1.3 60KM 5D 1996, Escort 1.6 105KM 3D 1996, Escort 1.8 TD 70KM Van 1999, Puma 1.7 125KM 1998, Escort 1.8 TD 90KM Kombi Ghia 1996, Escort 1.3 60KM LPG 5D 1994/1995, Skoda 105 1984 a potem 1982
Escort 2.0 150KM LPG Cabrio 1991
Suzuki Vitara 1998 2.0 V6
Kymco Super 9 LC 2011
x Orion 1.6 79KM 1985 Automat, Lancia Phedra 3.0 204KM 2004, Windstar 3.0 148KM LPG 1997, Escort 1.8TD 90KM Van 1997, Scorpio 2.9 24v 207KM Sedan 1995, Fiesta 1.3 60KM 5D 1996, Escort 1.6 105KM 3D 1996, Escort 1.8 TD 70KM Van 1999, Puma 1.7 125KM 1998, Escort 1.8 TD 90KM Kombi Ghia 1996, Escort 1.3 60KM LPG 5D 1994/1995, Skoda 105 1984 a potem 1982
- cidzej
- Posty: 11807
- Rejestracja: 11 sie 2006, 15:15
- Lokalizacja: WE/WI/WW/WSC
- Pojemność: 1400
- Rocznik: 1996
- Generacja: MK7
- Nadwozie: Cabrio
GonzoG, jeżeli mówimy o tym samym układzie, starym dobrym TDA2004, to jest to według specyfikacji (pozwole sobie zacytować):
"The TDA2004 is a class B dual audio power amplifier in MULTIWATT(R) package specifically designed for car radio applications"
do tego siedemdziesiątki ósemki i mnie zmyliłeś
myślałem, że kolejny domorosły audiofil buduje sprzęt Hi-Fi do samochodu na bazie CD-ROMa i kolumn od starej wieży Unitry 
swoją drogą taki układ żeś trzasnął a nie wiem jak to wytrawić ?? ciekawe ...
"The TDA2004 is a class B dual audio power amplifier in MULTIWATT(R) package specifically designed for car radio applications"
do tego siedemdziesiątki ósemki i mnie zmyliłeś
swoją drogą taki układ żeś trzasnął a nie wiem jak to wytrawić ?? ciekawe ...
- Yagr
- Posty: 14722
- Rejestracja: 23 lip 2006, 00:12
- Lokalizacja: Kraków
- Pojemność: 1598
- Rocznik: 2007
- Generacja: MK2
- Nadwozie: Kombi
- Kontakt:
ponieważ jesteśmy przy układach to przy okazji zapytam
Jak zrobić tanio przetwornice napięciową z wejściem 12V do lamp EL? chodzi o zasilanie foli elektroluminescencyjnej użytej do podświetlania zegarów. Ewentualnie namiar na tanie inwertery...
w tej dziedzinie jam niekumaty węc może jakaś podpowiedż od wtajemniczonych. Oczywiście układ nie powinien się za bardzo grzać 
Jak zrobić tanio przetwornice napięciową z wejściem 12V do lamp EL? chodzi o zasilanie foli elektroluminescencyjnej użytej do podświetlania zegarów. Ewentualnie namiar na tanie inwertery...
Ostatnio zmieniony 10 gru 2006, 00:31 przez Yagr, łącznie zmieniany 1 raz.
Polak potrafi!!
ale mu się nie chce...
a jak mu się zechce...
to potrafi
spieprzyć!
P I W O L E C Z Y !
"wszystko co ma cycki lub koła będzie sprawiało problemy"
ale mu się nie chce...
a jak mu się zechce...
to potrafi
spieprzyć!
P I W O L E C Z Y !
"wszystko co ma cycki lub koła będzie sprawiało problemy"